今天是
站内搜索:
ENGLISH
首 页
网站简介
支撑机构
政策法规
合作交流
技术服务
鼠害知识
通知公告
最新消息:
中国鼠害防控的解决途径与对策…
中华鼢鼠的防控
黑龙江省中俄边境口岸地区鼠形动物名录…
鼠害风险评估与预警管理
全国鼠情监测数据管理系统
数据中心登录
农区鼠害监测点
草原鼠害监测点
林区鼠害监测点
城市鼠害监测点
院校科研监测点
鼠害风险评估与预警管理
《全国鼠疫监测方案(2024年修订版)》解读
全国鼠疫监测方案 (2024年修订版)
中华鼢鼠鉴定方法—山西省地方标准
长尾仓鼠监测技术规范—山西省地方标准
社鼠鉴定方法—山西省地方标准
草原主要鼠害综合防治技术规程—山西省地方标准
鼠害风险评估与预警管理
您的位置:
首页
>
鼠害风险评估与预警管理
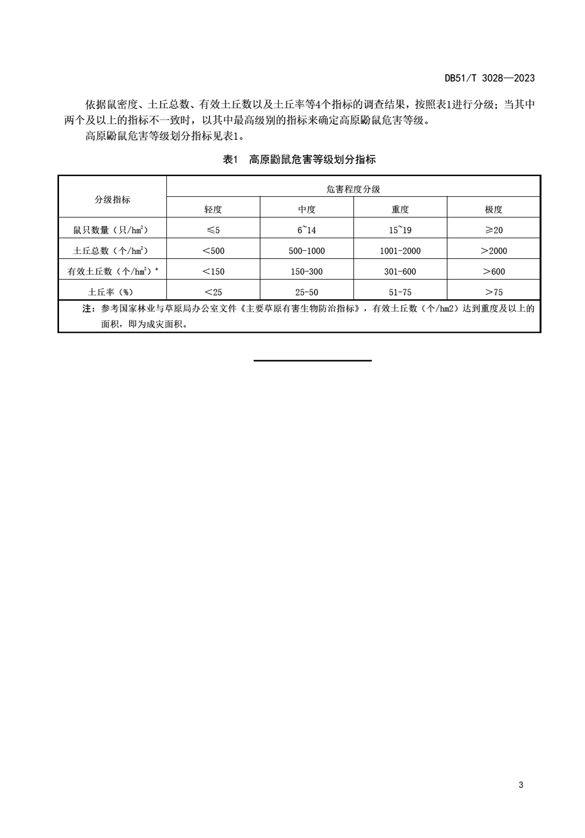
川西北高原鼢鼠危害等级划分-四川省地方标准
来源:地方标准信息服务平台 发布时间:2024-05-30 15:27:20 浏览:
关于我们
/
网站声明
/
管理员登录 /
QQ咨询
0532-58717758
关注我们