来源:中科院亚热带农业生态研究所 发布时间:2016-02-27 15:50:53 浏览:
“老鼠过街,人人喊打”呢,能给它们立碑?真立了,有多处。不过纪念的并非“过街”鼠。

图1.中国科学院上海生命科学研究院实验动物中心的实验动物纪念碑
蓝色中英文铭牌为“谨以纪念为生命科学研究而献身的实验动物”(张建松摄,2013年)
中国科学院之上海实验动物中心,世纪初就筹建的实验动物纪念碑于2013年元旦公开亮相(图1)。此前,上海交通大学医学院1997年就在校园围墙上钉了块黑底金字“铭记”牌,广东省医学实验动物中心2003年也在大门前建了“致敬”球;此后,北京、南京、西安、重庆、扬州…各地知名生命科学教研单位也都树起了这种纪念碑(图2)。

图2.国内各地立的实验动物纪念碑
从中国《黄帝内经》《神农本草经》、希腊阿里斯多德实验和埃拉西斯特拉图斯“活体解剖”可见,人类自古就开始以动物为替身,探究生命奥秘、机体结构和医疗保健途径。早先,实验用动物从猴、狗、兔、鸟、蛙、鱼到昆虫(如果蝇),包含家养的、野生的,曾经很广泛。到20世纪50年代,科学家们逐步发现,所用动物的种源、遗传素质、生理状况、生活环境、饲养管理及携带微生物情况等,都会影响实验结果,因此展开了实验动物科学化、标准化运动。
现今,“实验动物”(laboratory animals)乃是特指“经人工饲育,对其携带的微生物实行控制,遗传背景明确或者来源清楚的”科技实验专用动物。如果实际用的是普通家养或野外捕捉的动物,那只能称之为“实验用动物”(experi-mental animals)。标准“实验动物”的先天遗传性状、后天繁育条件、微生物携带状况、营养需求以及环境因素等方面都受到全面控制,既能保证实验结果的可靠性、精确性、均一性、可重复和可比较性,又可保护接触和使用实验动物人员的健康。合格“实验动物”有“国家标准”(GB14922~GB14925等),须经遗传育种专家评定才能确认,至今真正纯化成高等级并常用的仅有鼠、兔、狗、猫和小型猪等几个种类;其中标准化水平最高,各领域最常用,品种和用量最多的是鼠类,在我国通常占实验动物总用量的95% 以上,有些地区甚至达99% 。所以,说这些碑是纪念实验鼠的,也合实情。
在现代生命科学研究事业中,实验动物是不可缺少的要件。医学领域,从传染病、心血管病、内分泌病到生殖生理研究,营养学、药理学、遗传学、免疫学到老年医学研究,外科手术、器官移植技术发展,等等,无不需要应用实验动物,实验鼠总是首当其冲,用鼠建立“人类疾病动物模型”奇妙无比。军事医学中,如核爆、生化武器战伤防治等实验,更需用动物替身。国民经济领域,化工、轻工、重工生产方面,如药品、生物制品与化妆品等的筛选、质控与安全性检定,疫苗和菌苗研制;兽医药、饲料研制,农药毒性测定,工业三废、高温、粉尘检测,等等,也都离不开实验鼠的使用。尖端科学领域,宇宙飞船首次遨游太空,是实验鼠和犬冒险登仓,代替人类作失重、辐射等太空环境影响的生理和遗传学测试;遗传工程虽已大部分用细胞、细菌和噬菌体在试管内进行,但不是全不用动物,如单克隆抗体研究,就首先要用抗原免疫小鼠做细胞杂交以制备抗体;一般的基因定位工作,所用细胞系也还取自实验动物。至于在生物、医学、畜牧兽医的教学中的使用,如动物解剖、生理功能和生物化学实验,大家多有见闻,不必细述。可以说,近代生命科学的重大成果多含有实验动物的贡献,不少是起直接作用的。就诺贝尔生理学/医学奖的研究项目看,2014年的“发现构成大脑定位系统的细胞”、2007年的马丁·埃文斯和2012年的山中伸弥对于“多能性干细胞”的研究,就是用实验小鼠、大鼠做的;而上世纪末叶的获奖成果中,1975年的“逆转录酶”、1980年的“组织相容性基因”、1984年的“单克隆抗体”、1996年的“细胞的中介免疫保护特征”等卓越发现,也都是利用小鼠取得的;1997年的“发现全新的蛋白致病因子”,朊病毒是首先从患病仓鼠脑中鉴定出的。所以,实验动物常被认为是评价一个国家或地区的生命科学研究水平,乃至现代科技水平高低的一个标志。能够培育出达到国际标准的实验动物,无疑是其科学综合能力的表达,也是其科研成果可靠性的根基。现今相关研究的动物实验若不采用合格实验动物,其结果就不能获国际承认,论文即成废纸。

图3.实验小鼠(Mus musculus)(选自百度图片)
实验动物主要从鼠类中培育,并通常优先选用,是因其具有突出优势:个体小,便于实验操作和管理,易纯化,体内微生物可高度控制;品种多,基因多样性丰富,容易发掘、复制出各种相似于人类疾病的模型;遗传背景大多明确,模型性状显著且稳定,质量和规格可随意选择;生长发育快、世代短,利于加速实验观察,有些疾病病程在人要经十几年,在鼠仅几个月;对人体很难进行3代以上观察,在鼠则可进行几十代的观察;况且价廉易得,实用性、经济性远大于其它动物。比如灵长类猴和猩猩,在生物进化与解剖结构等方面都与人十分接近,很适合医学研究用,但无菌化很难,数量有限、繁殖慢、饲养管理费用高、价格昂贵,使用上就很受限制;牛、羊、鸡、蛙、蛇等已有无菌化的,但因经济性、适合性等较差,应用也较少。

图4.几种较常见的实验鼠(选自百度图片)
实验鼠种类挺多,最常用是小鼠。实验小鼠的祖宗是小家鼠,普通为白化型,即小白鼠,另还有黑、褐、肉桂、花斑等色(图3)。小鼠和人类,基因组的相似性相当高,美国科学家2002年作小鼠基因组测序,人类和小鼠各有3万个基因,其中80% 相互对应;加之小鼠身体特小,繁殖速率高,生长代谢快,内脏结构和人类很相近,饲养也容易,因此小鼠在全世界都居实验动物首位,在我国占实验鼠总用量七成以上。其次常用的有大鼠、豚鼠和仓鼠,大鼠的祖宗是褐家鼠,豚鼠原产于南美洲,金黄仓鼠源自叙利亚,中国仓鼠用我华北地区产的黑线仓鼠育成(图4)。除了这4类5种为“常用实验鼠”,长爪沙鼠、棉鼠、欧洲仓鼠、灰仓鼠,以及旱獭和田鼠等属的一些种,也已进入实验动物行列;还有一些鼠种因具独特性状而被纯化,用于特定项目的实验。例如,国外有毛丝鼠用于听觉研究,白尾鼠用于糖尿病研究,多乳头鼠用于鼠疫诊断与腺胃癌实验;在我国,高原鼠兔因红细胞计数特高,可用于高原生理和低气压特征研究,洞庭湖东方田鼠天然抗血吸虫病,并可作为纯草食动物模型,都正在作实验动物化培育。此外,还有自然界不会存在的“人造”品种,例如裸小鼠和裸大鼠(图5)。它们由实验小鼠、大鼠先天免疫缺陷“怪胎”培育出来,在肿瘤学、免疫学及药品筛选等实验上,有特殊的价值。

图5.基因突变品种——裸鼠(选自百度图片)
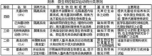
同种实验动物还依不同需要培育出若干类别和许多品种、品系。按微生物控制的净化程度,我国将实验动物分为4级5类:①普通动物CVA、②清洁动物CLA、③无特殊病原体动物SPFA、④无菌动物GFA与已知菌动物GNPA (详见附表)。其中,GFA、GNPA和SPFA现合称为悉生动物(GNA)。按遗传学控制方法,通常据基因纯合程度,将实验动物分为近交系、突变系、封闭群(远交系)和杂交群4类;新发展起来的胚胎工程和基因工程动物,可视作另一类遗传学控制实验动物。小鼠的实验动物化程度最高,形成的品种、品系也最多,其近交品系、突变品系各达3千个上下,在所有实验动物中遥遥领先,为生物医学研究提供了丰富的选择机会。

正是这些缘故,实验鼠在国内和世界生物医学领域和工农业等生产领域都被广泛应用。现在,中国大陆每年用于科研和检测的实验动物约1500万只。它们天天在替人患病,为人赴死,所作牺牲和贡献的价值无可估量,并且实际惠及我们每个人。建立纪念碑,首先是表达对这些献身者的怀念和敬意,培育人的感恩之情、向善之心,有助于净化社会风气。
建立纪念碑,还为培育人们尊重生命、文明作业的意识和技能,懂得善待生物、与大自然和谐共处。实验鼠好些种的祖先是害鼠,但其本身已转化为人类服务,理应礼待、爱惜,不可视为“出身不好”、“身份卑微”而轻蔑、虐待。现代精细分析发现,实验条件、微环境及动物所处状态,都会通过动物活体的生理生化应激反应而作用于实验结果。科学实验中采取措施尽量减少或免除受试动物的痛苦,不仅是伦理需要,而且是实验本身准确性、可靠性和稳定性的保证。所以,在对待实验动物上及在动物实验操作中,应积极践行“动物福利”原则和技术,以确保实验质量和效果。人类的进步和发展离不开动物实验研究,理当虔诚、慎重。
总之,科学家们建立实验动物纪念碑,正是对国际先进潮流的积极响应,必将启迪人的善心良知再显光辉,推进和谐社会建设。

